Bonjour,
Dans le but d’optimiser les espaces d’un site de référence, je me retrouve bloqué. Peut-être que la solution est sous mes yeux, mais à force je tourne un peu en rond, un oeil extérieur aura peut-être une idée ![]()
Sur mon site de référence, j’ai 2 rubriques qui contiennent à peu près la même chose, mais avec quelques nuances. Dans mon explorateur, j’ai 2 espaces (un par rubrique) avec des sous-espaces et items. Mais je perds l’un des intérêts de Dokiel en devant modifier aux deux endroits dès qu’il y a une évolution à notifier.
Je voulais donc essayer de « factoriser » au maximum, en conditionnant les différences.
Tout ça fonctionne bien en mode publication de guide, si je publie l’une des sections avec condition 1 = Vrai et condition 2 = Faux (et inversement pour le 2e guide).
Mais ça ne fonctionne plus quand je passe en mode site de référence car les 2 conditions sont alors à Vrai (pour afficher les 2 rubriques). Cela implique que j’affiche tout dans les 2 rubriques.
Je ne vois pas comment faire autrement que de créer en double les éléments du coup.
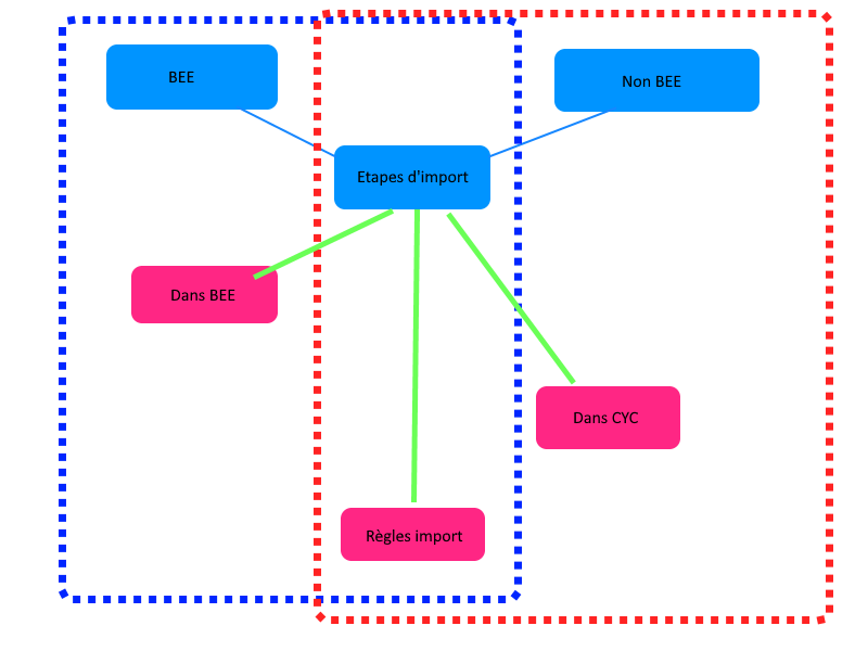
Ici par exemple, dans la rubrique « Importer mes élèves hors BEE », je ne devrais pas voir la partie « Dans SIECLE BEE » :
Mais forcément, dans ma partie en question, j’ai :
Et pour mon site de référence, j’ai les 2 rubriques donc les 2 conditions que l’on voit ici doivent être vraies.
Et ce cas concerne une partie entière, donc si je n’ai pas d’autre solution, je créerai une section dédiée pour chacune des rubriques. Ça ne m’obligera qu’à avoir le « contenant » en double.
Mais pour d’autre cas, c’est vraiment une phrase dans une partie, comme ici où elle apparait donc en double :
Si une solution est possible, je suis preneur ! Je m’y prends sans doute mal ![]()
Merci ![]()





